Only two years since Chain Reaction Research’s report on cattle-driven deforestation, beef production in Brazil has expanded measurably under favorable political, legislative, and enforcement changes. This development has occurred alongside increased deforestation, fires, and land-grabbing in the Amazon. Investors and buyers in global supply chains have responded by demanding more compliance and transparency from the cattle sector. This report analyses the cattle supply chain and assesses the new political economy and emerging legislative context that is driving its change.
Download the PDF here: Brazilian Beef Supply Chain Under Pressure Amid Worsening ESG Impacts
Report Webinar Recording:
Key Findings:
- The Brazilian cattle industry continues to grow, contributing significantly to the national economy. In 2019, the livestock sector represented 8.5 percent of Brazil’s GDP. A majority (76 percent) of beef produced in Brazil is still consumed domestically, but exports have steadily increased, with key destinations China, Hong Kong, Egypt, Chile, the U.S., and the EU.
- Cattle ranching is a major driver of deforestation, accounting for 80 percent of Amazon forest clearing. Moreover, forest fires in the Amazon are more frequently occurring in beef-producing zones.
- The three major meatpackers in Brazil – JBS, Marfrig and Minerva – are not monitoring their indirect supply chains yet. Despite sustainability commitments that the companies have made since 2008, recent investigations still connect these meatpackers to purchases of “laundered” cattle originating from areas linked to deforestation, breaches of indigenous rights, or forced labor.
- President Jair Bolsonaro’s pro-business and anti-regulation policies have weakened enforcement and legislation designed to protect the Amazon. During his 20 months in office, deforestation, fires, and land-grabbing have increased, much of it directly attributed to cattle ranching. Reduced resources may further weaken supply chain monitoring.
- Investors and companies press for action on deforestation and fires as concerns over financial and reputation risks grow. Some investors are putting new investments on hold or threatening to divest if the government does not act. Meanwhile, the closing of the EU-Mercosur agreement is under threat as deforestation rates increase.
- Brazilian beef exports to China showed a strong increase during the last year. However, geopolitical rivalries between the U.S. and China, the impact of COVID-19 and the African Swine Fever could create ongoing market volatility.
Beef in Brazil: A key economic sector with further growth expected
The livestock sector in Brazil has continued to expand and comprises an important sector for the country’s economy. In 2019, Brazil recorded the largest beef cattle herd in the world of 238 million head. Cattle ranching is most prevalent in the states of the North and Central-West regions, though it takes place throughout Brazil. The industry’s growth since 2016 can be measured in terms of cattle stocks, beef produced, proportion of total beef exported, as well as the sector’s share of the country’s GDP. In all major areas, the cattle industry in Brazil has been growing.
Livestock sector: 8.5 percent of Brazil’s 2019 GDP
Beef production remains high and has steadily increased since 2016 (see Figure 1). This expansion and forecasts for further growth into 2020 are the result of a variety of factors. These include steady feed prices, increasing domestic demand, and strong demand from China since the outbreak of the African swine fever in August 2018 that decimated pork production across Asia and spurred an increase in Chinese beef imports. The Brazilian beef industry’s optimistic outlook in 2020 also stems from the U.S. opening up fresh beef imports from Brazil in February after a ban in 2017 due to concerns about corruption and its impacts on food safety. The COVID-19 pandemic may, however, negatively impact this outlook.
Figure 1: Brazilian beef and veal consumption, export data for 2000-20; key importing countries in 2019

Note: Fresh beef includes chilled and frozen.
Source: USDA FAS, Production, Supply and Distribution data for “Meat, beef and veal,” accessed online June 8, 2020; and ABIEC, 2020.
Proportion of exported beef is increasing
Most Brazilian beef is still consumed domestically, but the share has decreased in recent years. In 2019, Brazilians collectively consumed almost 8 million metric tons of beef and veal – an annual per capita consumption of 38 kg. Stable domestic per capita consumption combined with increasing production means that total exports of beef, as well as the proportion of beef destined for export markets, have increased over the past five years, from 18 percent in 2015 to 23 percent in 2019. Brazilian consumption of beef is, however, projected to drop by 10 percent in 2020 due to the economic impacts of COVID-19.
Brazil has been the largest exporter of beef in the world since 2017, surpassing its competitors India and Australia by at least 400,000 metric tons carcass weight equivalent (CWE) every year. In 2019, Brazil exported 2.3 million tons, accounting for over 21 percent of total global beef exports. The U.S. Department of Agriculture (USDA) projected that Brazil would continue its export growth trajectory for the next decade, reaching 2.9 million metric tons, or 23 percent of the world’s total beef exports, by 2028.
In 2019, fresh beef constituted 82 percent of exports, processed beef 10 percent, and offals and other cuts 8 percent. The key importing countries differ considerably depending on the product category (see Figure 1). Main importers of fresh beef in 2019 were China, Hong Kong, Egypt, and Chile, which accounted for a combined 63 percent of fresh beef from Brazil. The key importers of prepared or preserved meat, like corned beef, are the U.S. and the European Union (EU), together importing 72 percent of processed beef exports from Brazil.

A few large meatpackers continue to control majority of domestic and export markets
As cattle herds moved into the Amazon, so did the slaughterhouses. Brazil has a total of 265 beef slaughterhouses registered under Federal Inspection (SIF). SIF inspection allows trade across state borders, and often includes export approval. The Legal Amazon states, which overlap with significant parts of the Cerrado Biome, are home to 98 SIF slaughterhouses with an estimated daily capacity of up to 50,000 heads of cattle. The ten large meatpackers listed in Figure 2 account for an estimated 52 percent of this capacity.
Other slaughterhouses fall under State Inspection (SIE) and have in-state market access, or municipality inspection (SIM), which restricts their trading to within county borders. There are also a number of uninspected plants in Brazil, though they tend to be small, local abattoirs, and are more common in poor, remote locations with low population densities.
A handful of meat processing companies continue to dominate the Brazilian cattle industry, with JBS, Marfrig, and Minerva accounting for the largest capacity. JBS stands out with a daily capacity of 33,000 heads or up to 18 percent of total domestic cattle slaughtering. Together, the top three operate 60 SIF-registered facilities throughout the country, of which 32 are located in the Legal Amazon states (Figure 2).
Figure 2: Leading Brazilian meat processors and their presence in Legal Amazon states, 2019

1Assuming 30 working days per month.
2The Legal Amazon includes around 37% of the Cerrado Biome. States: Acre (AC), Amazonas (AM), Maranhão (MA), Mato Grosso (MT), Pará (PA), Rondônia (RO), Tocantins (TO).
3Minerva’s Pará facility is a pre-shipment station and office for export of live cattle.
Source: MAPA (2020) Locations of SIF-facilities; company websites.
Brazilian retailers remain a key beef sales channel
Supermarkets are the most important distribution channel for food in Brazil, accounting for more than 50 percent of food sales. Within this channel, the leading retail chains likely account for a large share of the beef volume sold in the country. Figure 3 lists the five leading supermarket groups in Brazil. Among them, foreign parents control the four largest retailers.
GPA and Carrefour have stores throughout the country, including several Amazon states. These stores may also source from SIE-controlled slaughterhouses in Amazon states. Grupo BIG (formerly Walmart Brasil), Cencosud, and Grupo Muffato are not present in Amazon states and can only source from SIF-slaughterhouses in the Amazon.
Figure 3: Top 5 Retailers in Brazil, 2020 (estimates)

Source: Abrasnet (2020); company websites.
Brazilian beef supply chain drives deforestation and human rights abuses
The ongoing expansion of cattle ranching is a key driver of deforestation in the Brazilian Amazon. There are various programs to sever this link, but implementation and adherence have fallen short.
Beef industry remains major driver of deforestation in the Brazilian Amazon
Areas of cattle ranching today overlap strongly with the Amazon and Cerrado biomes in the states of Acre, Maranhão, Mato Grosso, Pará, Rondônia, and Tocantins. Expansion of cattle herds since the 1970s have heavily concentrated in the northern and midwestern regions of the country, which contain the Amazon and parts of the Cerrado Biome. Amid the most recent wave of expansion, Mato Grosso has become Brazil’s leading state for cattle production with 14.1 percent of the country’s 214.9 million head in 2018. The herds in the Amazonian states Pará and Rondônia grew by respectively 52 percent and 53 percent in the 15 years since 2003, making them the fourth and sixth largest herds in the country.
Cattle ranching is the major cause of deforestation in the wider Amazon region – cattle ranchers are responsible for 80 percent of land clearing in every country with Amazon forest cover. Cattle farms range in size, from large-scale company-run farms to small-scale ranchers. Motivations for cattle rearing are similarly diverse, and the beef industry is not always the economic driver that facilitates the conversion of forests into pasture. Often, the key driver of conversion is the underlying land, which can be used for different commodities, and rearing cattle is a cheap way to prevent the forest from growing back.
Figure 4 illustrates the overlap between high concentrations of cattle (left) and high deforestation risk in the Amazon and Cerrado (right).
Figure 4: Brazilian cattle herd, 2019 (heads of cattle) and cattle-driven deforestation risk per municipality

Source: ABIEC (2020) and Trase (2018).
Between 2006 and 2017, agricultural census data show that pasture area in the Amazon rose by 19 percent, from 42.4 to 50.6 million hectares (ha) or around 14 percent of the Brazilian Amazon Biome surface. At the beginning of the process, speculators buy or seize land, sometimes illegally. After the timber is sold, cattle graze on the land for several years, and then it may be sold to a farmer. According to estimates, land in the Amazon is five to ten times more valuable after it has been deforested.
During the last 15 years, Amazon deforestation rates initially declined from a high level in 2004, but it rebounded in 2013. Since then, forest loss in the Amazon has trended upward again, with 2019 seeing a particularly sharp increase, coinciding with the Bolsonaro government coming into power (Figure 5). Pará, a major cattle ranching state, saw a year-on-year increase in forest loss of 52 percent. This development is the result of weakened enforcement of environmental regulations and a perception among perpetrators that they will not be penalized, resulting in an increase in illegal logging, ranching, mining activities, and man-made fires for land clearing. The upward trend continued during the first five months of 2020, with deforestation increasing by 34 percent y-o-y.
Figure 5: Annual Amazon deforestation statistics, accumulated August 1 through April 30

Source: INPE (2020).
Brazil sees an increase in fires events every year between July and October, but 2019 saw a particularly destructive fire season. These fires – which burned 3.7 percent of Brazil’s landmass – were related to clearing for agricultural purposes, maintaining current areas for cattle grazing, and preparing land for cultivation. On August 10, 2019, a day coined dia do fogo (fire day), farmers and land-grabbers planned coordinated fires to send a message to President Bolsonaro to express their shared interest of expanding the agricultural frontier further into the Amazon. In Pará, fires in the municipalities of Novo Progresso and Altamira on that increased by 300 percent and 743 percent, respectively.
Figure 6: Estimated beef buying zones (left) overlapped with 2019 fire alerts in the Legal Amazon (right)

Source: The Guardian and the Bureau of Investigative Journalism, 2019.
One analysis found that fires between July and September of 2019 were three times more common in beef-producing zones than in the rest of the Legal Amazon (Figure 6). Of the 376,000 fire alerts found in these boundaries during the study period, over 225,000 alerts were in JBS’ estimated buying zones, another 80,000 alerts in the estimated buying zones of Marfrig, and 66,000 alerts in the estimated buying zones of Minerva.
In the major cattle-ranching states of Mato Grosso and Pará, 78 percent of the SIF slaughterhouses purchased cattle directly from properties that had a forest fire between January 2019 and early February 2020. Nearly all slaughterhouses (98 percent) processed animals raised by indirect suppliers with a recent forest fire. Again, many of these direct and indirect suppliers supplied JBS, Marfrig, and Minerva.
Political context: Undermining enforcement and weakening legislation
Since President Bolsonaro’s inauguration in January 2019, conservationists and human rights advocates have argued that his pro-business, anti-regulation agenda has undermined environmental and social protections for the Amazon and its inhabitants. In particular, Bolsonaro’s administration has expanded the previous government’s actions to cut funding and enforcement policies of IBAMA. In 2019, IBAMA’s budget shrunk by 25 percent as part of government-wide funding cuts, including a 23 percent cut in the funding for the prevention and control of forest fires. The drop in environmental fines since 2016 sheds light on how funding and staff cuts have impacted the agency in the last four years. Environmental fines, although rarely paid, are one of IBAMA’s principle tools for enforcing conservation laws. The records of these fines make it difficult for farmers to access rural credit lines. IBAMA handed out 12,266 fines across the country for environmental infractions in 2019, down 17 percent from the previous year. In the Legal Amazon states, fines fell by 25 percent from 2018 to 2019, and the total may be lower in 2020 (Figure 7).
Figure 7: Environmental fines handed out in the Legal Amazon, 2000-2020

Source: Ibama, 2020; Note: 2020 figures run from January 1 to May 29.
Bolsonaro has proposed legislation to facilitate land-grabbing and allow logging, farming, and mining in forested areas. These initiatives are linked to his pro-growth economic agenda. In February 2020, Bolsonaro introduced a bill to open protected indigenous territories to commercial mining, but it was recently deemed unconstitutional. In May 2020, the government transferred oversight of federal natural reserves – including public forests – from the Ministry of Environment to the Ministry of Agriculture, setting a path for legal commercial expansion into previously protected areas. The government also denounced a long-held deterrent mechanism that allowed IBAMA to destroy illegal encroachers’ equipment to safeguard protected areas and indigenous reserves. In July 2020, the government fired an official at the national space agency INPE, just days after the agency published new figures on increased deforestation.
In the latest of these legislative developments, the Bolsonaro administration proposed a controversial land bill that would fast-track regularizing deeds for seized land. It expands on a 2017 law granting amnesty to so-called “squatters” who illegally seized public rural lands between 2005 and 2011. Often, squatters will clear the land to both claim the territory and enhance its value for agribusiness and cattle ranching operations. The suggested bill elaborated on a policy that environmental advocacy group Imazon had already warned will accelerate deforestation in the Amazon of up to 1.6 million ha by 2027. Retailers, civil society organizations, and investors in Brazil and across the world oppose the proposed legislation, as well as the Federal Public Prosecutor’s Office. Even though voting on the bill was delayed and it ultimately expired, a new bill with comparable provisions has already been introduced.
Meanwhile, on July 6, the Brazilian Attorney General’s Office called for the removal of Environment Minister Ricardo Salles for the “willful disruption of environmental protection structures.” The accusations referred specifically to the drop in environmental fines to their lowest level in 20 years while forest fires and deforestation have reach record levels. They also mentioned the sacking of environmental inspectors after they carried out successful raids against criminal groups.
Lagging implementation and enforcement undermine sustainability promises
Initiated by broad reporting and campaigning to expose the cattle industry’s practices of illegal deforestation and forced labor, major meatpackers signed two agreements in 2009. The four major beef producers (JBS, Marfrig, Minerva, Bertin – acquired by JBS later the same year) signed multilateral Cattle Agreements (G4) initiated by environmental NGO Greenpeace to increase sustainability in the sector. Legally binding Terms of Adjustment of Conduct (TACs) with the Federal Prosecutor’s Office of Pará as a federal counterpart to the G4 (Box 3) followed the initial agreements. The TACs commit the meatpackers to not buy cattle from illegally deforested areas, indigenous lands, conservation units, or areas with links to forced labor. Initially limited to Pará, TACs have since expanded to other Amazonian states, including Acre, Amapá, Amazonas, Mato Grosso, Rondônia, and Tocantins.

More than ten years on, a lack of political will, limited accountability, and inadequate monitoring contribute to lacking performance of the agreements. Periodic audits by the Federal Prosecutor’s office monitor enforcement of the TACs. Additional systems that are suitable to better control implementation and adherence to the terms of the TAC and legislation exist, but they are undermined by a number of key factors.
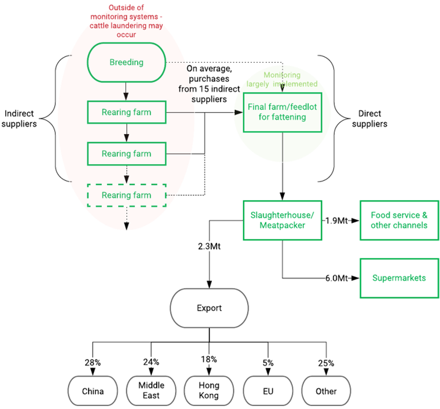
1 – Monitoring focuses on tier-1 suppliers
The cattle supply chain is complex as it often involves various locations from birth to slaughter, leading to different levels of transparency and visibility. For each direct, tier-1 supplier of a meat processor, one or more indirect suppliers may also be involved. The process may include several transactions of animals between birth (the calving ranches) and the fattening stage before slaughter (Figure 8). Research indicates that 80 percent of direct suppliers in the Amazon bought cattle from other properties before selling to a slaughterhouse. On average, a transaction with a direct supplier included purchases from 15 indirect suppliers.
None of the Brazilian meatpackers currently monitor their indirect suppliers. The G4 meatpackers say that they are confident that their cattle purchases do not come from areas that violate their sustainability agreements. However, they also admit that they cannot determine the origin of many of these cattle. Their monitoring systems to manage deforestation risk are largely limited to direct suppliers and still do not include auditable systems for indirect suppliers. BNDES’ announced in 2009 that financial support to the major sector actors would depend on the implementation of full supply chain traceability from birth to slaughter via earring or chip by 2016, but the bank failed to achieve this goal.
2 – Fraud in the Rural Environmental Registry (CAR)
The G4 meatpackers made initial progress in monitoring suppliers by following the establishment of new monitoring and enforcement protocols. The protocols required the registration of properties in the Rural Environmental Registry (CAR). Slaughterhouses use georeferenced data on property boundaries from the CAR to monitor cattle suppliers. However, the federal government system is based on the self-declaration of properties and lacks independent verification for accuracy. The declaratory set-up of the CAR allows for fractional registration. This means that landowners may create artificial administrative boundaries between parts of the farm that deforest and other parts of the farm from where cattle are supplied. This set-up violates official rules for the CAR as it allows landowners to falsely leave illegally deforested areas out of their property. Thus, they are able to avoid being blocked in monitoring systems.
3 – Cattle laundering
Cattle laundering includes animals being bred, raised, or fattened on ranches that are not complying by the G4/TAC agreements – that is, areas with recent deforestations, embargoes, or without registration – and then sold to a “clean” farm. Though this system, the cattle can be channeled into the regular supply chains (Figure 8). The following strategies are used to launder cattle destined for a compliant slaughterhouse:
- Ranchers have multiple properties/CAR registrations. They raise cattle on embargoed or otherwise restricted areas and move them to a compliant and CAR-registered property of the same owner. The same owners move cattle between multiple properties that they have registered in the CAR. This procedure is referred to as “triangulation.”
- Calving ranches and other intermediary cattle-raising locations sell cattle to intermediaries or tier-one suppliers that are not showing up on the Brazilian Environmental Institute (IBAMA) or state embargo lists. The intermediaries or tier-1 suppliers can then sell to signatory slaughterhouses.
Considerable evidence in the last two years has shown that cattle-laundering practices are allowing beef raised on non-compliant lands to enter supply chains of TAC/G4 meatpackers, as well as being exported to key markets.
Figure 8: Brazilian beef supply chain stages (2019 volumes)

Source: CRR, based on ComexStat data.
4 – Restricted access to CAR registrations and animal transport documentation
The restriction of public access to information regarding CAR registration and transport documents for movements of a herd of cattle between rural properties and from ranches to the meatpacking plants hinders the ability to uncover laundering practices. The Animal Transport Permit (GTA) is obligatory for veterinary health reasons. State animal health control agencies issue permits when animals are transported from one property to another. Meatpackers argue, however, that GTA data is not easily accessible to them for the purpose of supply chain monitoring. The Ministry of Agriculture argues that GTAs contain information that falls under privacy law. In addition to the lack of transparency, some claims suggest that the lack of inspection could lead to a large number of registered animals being linked to a minimum piece of legal land. While implementation needs strengthening, integration of CAR and GTA could support a more robust monitoring of compliance with legislation and avoid laundering of illegally raised cattle. Various researchers are currently exploring methods to analyse property and animal transportation data for the purpose of supply chain monitoring.
5 – No sanctions are applied for breaches of the TAC
Lack of enforcement undermines the impact of TACs. In 2018, the MPF published the results of the first TAC audits. While various links between TAC slaughterhouses and illegally produced cattle were uncovered, none of the affected slaughterhouses received a punishment. The agency considered the results of companies with up to 30 percent of irregular purchases in 2016 to be satisfactory, but also did not apply sanctions to audited companies with shares higher than 30 percent. Seventeen TAC slaughterhouses acquired more than 245,000 head of cattle from irregular farms. Of this total, at least 146,000 animals came from locations that deforested in the Amazon. Other irregularities involved purchases from farms embargoed by IBAMA or from locations without a CAR.
6 – Not all slaughterhouses have signed the agreements
Slaughterhouses in the Amazon that have not signed agreements to tackle deforestation held 30 percent of active slaughter capacity in 2016. According to Imazon research from 2017, 23 of these active plants held licenses to export across state borders. They do not monitor the origin of cattle and create leakage of deforestation-linked beef. As the Public Attorney Daniel Azeredo said at the launch of the second audit results in November 2019, “No company that today buys from the Amazon can say that it does not have cattle coming from deforestation (…) No meatpacking company and no supermarket either.”
7 – Lack of regulation and monitoring in the Cerrado biome
Cattle-driven land conversion in the Cerrado is not regulated or monitored to the same extent as conversion of areas in the legal Amazon. Sustainability commitments in the sector do not extend to covering cattle coming from land converted in the Cerrado, despite this biome being recognized as an important biodiversity hotspot and a region in which cattle ranching is expanding.
Top-3 meatpackers demonstrate high compliance for direct supply chain but little progress on indirect supply chain monitoring
TAC audits commissioned by the large meatpackers report high levels of compliance for direct suppliers, but their connections to indirect supply remain largely out of sight. TAC signatories have used a combination of tools, including geospatial and socio-environmental monitoring, to verify compliance against registers of ranches embargoed due to illegal deforestation, forced labor, or other problematic conduct. However, these tools are still limited to the direct supply chains, leaving out the large group of indirect suppliers.
- JBS refuses to answer direct questions about its share of beef sourced from indirect suppliers. The 2019 audit of commitments under the G4 states that “[i]n the case of indirect suppliers, JBS has not yet been successful in implementing traceability processes.” The company highlights the need to access GTAs to be able to identify indirect suppliers. JBS has discussed options for introducing a green GTA (“GTA Verde”) with the Ministry of Agriculture, Livestock and Supply (MAPA). MAPA’s GTA issuing system would automatically cross-check information from the requesting farms with information on areas embargoed by the environmental authority IBAMA for illegal deforestation. JBS would then request that its direct suppliers purchase from only properties that sell animals with “GTA-Verde.”
Meanwhile, the company further reduced its already limited supply chain transparency. In 2019, JBS took down a website that let customers search product codes for the name and coordinates of the last farm to rear the animal before slaughter. Customers are now redirected to another site, which only provides the name and municipality of the ranches but no precise location. The company cited legal concerns based on the Brazilian General Data Protection Regulation. An upcoming CRR report on JBS shows that the deforestation exposure is significantly higher in its indirect supply chain than in its direct supply chain, and that large strands of native vegetation are at risk.
- Marfrig admitted that 53 percent of its cattle in the Amazon is sourced from indirect suppliers. The company has only signed into the G4 public livestock commitment, but not the TAC in Pará. This means that it does not deliver audits to the Federal Ministry.
Marfrig has used a voluntary self-declaratory mechanism for its suppliers called a Request Form of Information (RFI) since 2013. The company asks the farm delivering the cattle to provide the name of its supplier, including tax number and the name of the farm. In 2019, 30 percent of Marfrig’s cattle supply from the Amazon came with the RFI. The company states that it aims for 100 percent of its indirect suppliers to be covered by an RFI by 2025. Similar to JBS, Marfrig says that it has no systematic verification of indirect suppliers amid “the lack of a nationally implemented public traceability policy [which] makes it difficult to implement such a verification.”
In July 2020, Marfrig announced that it will implement a five-year project to track cattle from critical areas in the Amazon. The company made this statement in parallel with its signing on to a business letter from 38 Brazilian and international companies that offered support to the federal government to find solutions to sustainability issues, including combating illegal deforestation in the Amazon and other biomes. Traceability information published on Marfrig’s website allows customers to identify the name of the last farm and the municipality, but no precise location.
- Like its main competitors, Minerva reports high compliance for its direct supply chain, but fails to monitor indirect supplies. In its latest audit report published in 2020, the auditor concluded that the company has not met standards on indirect suppliers, “given that the monitoring of these indirect suppliers depends on support and investments from the government in technologies that promote the traceability of cattle from birth to slaughter.” Minerva has not made any statements on its share of indirect supplies in its cattle purchases.
Regarding transparency, Minerva offers an origination calendar for Pará on its website. However, Minerva only offers the name of the municipality and property. It also does not provide information on sourcing in other states.
In July 2020, new supplier monitoring and protocols for TAC slaughterhouses were implemented. The new protocols, developed by the Ministry of Agriculture, Livestock and Supply (MAPA) in cooperation with NGO Imaflora, meatpackers, and retailers, aim to standardize monitoring approaches across the industry. In addition to geospatial analysis to identify illegal deforestation or activities on indigenous lands and the checking against embargoed areas, MAPA added a new standard. It is a “theoretical index” of livestock productivity per hectare per year. Slaughterhouses will apply this index to identify suspected cases of laundering cattle. The property will be classified as suspected and should be delisted as a supplier if a livestock supplying property has productivity above the maximum quantity established and cannot justify it with the use of more productive production systems such as confinement. However, this protocol only defines rules for direct suppliers. Rules for indirect suppliers will not be defined until the next phase of the project.
Laundering persists in beef supply chain
In 2017, the Cold Meat (“Carne Fria”) investigations by Brazilian government agencies in Pará revealed that JBS was among the meatpackers sourcing cattle from illegally deforested land. In the following year, the first audit of the TAC agreement was published covering 2016. JBS showed the highest absolute number of irregular purchases, equivalent to 19 percent of the company’s purchases.
The second round of TAC audits performed by the Federal Public Ministry (MPF) and published in November 2019 found irregularities in 6.25 percent of cattle transactions in Pará. Companies that had less than 30 percent irregularities in previous audits were allowed to limit the new one to a sample of 50 percent of the largest suppliers and 5 percent of the smaller suppliers. Other changes in the audit rules, including a threshold of 6.25 hectares for areas to be considered deforested, may also have lowered the share of irregularities. The share of non-compliant purchases per company varied between 0-78 percent (Figure 8). While staying below 20 percent of non-compliant purchases, Frigol and JBS stand out with the highest absolute numbers of cattle purchased in breach of commitments.
While meatpackers refer to a lack of data accessibility, none of them have signed up for an existing tool that allows computerized tracking of most indirect suppliers. The National Wildlife Federation (NWF), in cooperation with researchers from GLUE at the University of Wisconsin, developed Visipec, a computerized tracking tool that uses government data to document the movement of cattle from calving farms to the slaughterhouses. Linking CAR registries with the GTAs, it has the potential to increase the monitoring coverage from 17 percent to 85 percent. Despite being available free of charge to major meatpackers since 2019, none of them are using it.
Figure 9: Irregularities in cattle purchases by TAC signatories in Pará –cattle heads/share in purchases

Note: Published in November 2019, referring to figures for 2017
Source: Ministério Público Federal, 2019
Frequent cases of laundering in supply chains of top 3 meatpackers uncovered
Investigations by journalists, researchers, and NGOs have regularly uncovered cases of non-compliance in cattle supply chains linked to leading meatpackers. Examples from 2020 illustrate the scale of the problem.
- In March 2020, Gibbs Land Use and Environment Lab (GLUE) published research on EU exports of beef linked to Amazon deforestation. The research is based on the SISBOV identification systems for bovines, which is obligatory for beef to be eligible for export to Europe after slaughtering in SIF slaughterhouses under regulations to prevent foot-and-mouth disease. The system covers around 1 percent of Brazil’s cattle ranches. The research found that 138 farms that sold cattle to EU-export approved SIFs in 2019 purchased cattle from around 300 indirect suppliers with almost 13,000 ha of deforestation between 2010 and 2017. JBS, Marfrig, and Minerva were the only EU-exporting meatpackers that bought from the properties with Amazon deforestation in 2019.
- In June 2020, Greenpeace published evidence that cattle grazing on deforested land within the Ricardo Franco national park in Mato Grosso was being sold to JBS, Minerva and Marfrig. The cattle were laundered through a nearby farm called Barra Mansa, which sold cattle to slaughterhouses in Mato Grosso owned by JBS, Minerva, and Marfrig between 2018-19.
- Also in June, investigations by Repórter Brasil linked JBS and Marfrig to unauthorized deforestation in the Cerrado Biome. Both slaughterhouses received cattle from farms which deforested Cerrado vegetation between 2011 and 2016 without the required environmental licenses. JBS signed a more comprehensive agreement in 2011 that covers the so-called Legal Amazon and part of the Cerrado.
- While commercial cattle ranching is illegal in reserves and indigenous territories, encroachment and murder have repeatedly been linked to cattle ranching in the Amazon. In July 2020, Amnesty International documented several instances of cattle from illegal ranching in reserves in the Amazon state of Rondônia that entered JBS’ supply chain. In an investigation of cattle laundering published in June 2020, Repórter Brasil found that cattle being raised on various farms in the indigenous territory of Apyterewa in Pará were sold to various nearby farms outside the territory borders. These farms then sold cattle to slaughterhouses owned by meatpackers Marfrig, Frigol, and Mercúrio. In March 2020, Repórter Brasil alleged that JBS and Marfrig sourced cattle indirectly from land owned by a fugitive named de Souza. He was charged in 2017 with the murders of nine men who were squatting on remote forest land, known as the Colniza slaughter.
Brazilian retailers are highly exposed to deforestation risks in beef supply chain
Brazilian retailers as the key sales channel for domestically produced beef are highly exposed to deforestation risk in their supply chains. Risks are related to sourcing from the large meatpackers, and even more so from the 30 percent of slaughterhouses not covered by cattle agreements. Nonetheless, due diligence procedures on compliance with environmental and labor law in Brazil are limited. Large retailers publish mostly vague information about their meat supply chains. As a representative of meatpacker Mercúrio said, retailers seek quality but most importantly low prices. Environmental issues are not on a priority when retailers make their purchases.
The example of French Casino group, the parent of Brazilian retailer GPA, illustrates the risk exposure of retailers due to their role in the meat supply chain. The French NGO Envol Vert published an investigation in July 2020 which links GPA’s Brazilian beef supply chain with Amazon deforestation. In addition to reputation risk, the lack of supply chain monitoring and risk mitigation could also expose the company to legal risks as it may be in breach of France’s due diligence law (see below).


Operational, legal, and reputational risks for beef supply chain actors and investors continue to increase
The persistent adverse impacts of the cattle supply chain on the environment could pose an existential threat to the Brazilian beef industry. Policymakers, investors, and buyers increasingly recognize sustainability risks that are contributing to deforestation and are starting to act on them. These risks can be categorized into policy and legal risks, market risks and reputation risks, all of which may bring about material financial implications.
Policy and legal risks as due diligence laws and disclosure requirements are progressively tightened
Regulations in major consumer markets have become increasingly tightened to reflect concerns over environmental and social impacts of international commodity supply chains. This regulation includes requirements for supply chain monitoring as well as measures for financial institutions.
- The French National Assembly passed a law in 2017 that requires larger companies to establish a “plan of vigilance” and a risk map for identifying risks of human rights, health and security, or environmental violations in their global supply chains. This law could be the first of its kind.
- In Germany, discussions on a due diligence law to meet human rights and fair competition standards are also advancing. In April 2020, the European Commission declared that it will introduce mandatory regulations requiring businesses to undertake due diligence to mitigate human rights and environmental abuses in their supply chains.
- The EU non-financial reporting directive seeks to increase transparency on social and environmental challenges. Furthermore, the EU is discussing regulatory and non-regulatory measures to achieve deforestation-free supply chains.
- In the U.S., the Trade Facilitation and Trade Enforcement Act allows restrictions on the import of goods produced with forced labor.
Meanwhile, the closing of the EU-Mercosur agreement is under threat due to concerns of deforestation and forest fires in the Amazon. The deal aims to cut or remove trade tariffs, reducing the price for imported products while also boosting exports for companies on both sides. Already in August 2019, members of the European Parliament called to block the deal unless the Brazilian government honors its environmental commitments. The current version of the agreement remains vague in relation to supply chain management though in that parties shall “[…] promote the voluntary uptake by companies of corporate social responsibility or responsible business practices.”
Market access and financial risks grow as investors and buyers withdraw
Awareness of the impact of deforestation and fires on climate and biodiversity is increasing, leading to more calls from the business and finance community to act against deforestation. Ongoing reporting of increased deforestation and fires in the Amazon, encroachment into the Cerrado, and continued human rights abuses on both cattle ranching land and in meat processing factories has raised doubts about the effectiveness of current policies and implementation systems. It has also raised doubts about their ability to deal with the complexity of the cattle supply chain.
Investors as well as companies have called on the Brazilian government to act against deforestation and forest fires.
- In December 2019, David Boyd, the UN Special Rapporteur on Human Rights and the Environment, urged the International Finance Corporation (IFC) to reconsider its investment in Minerva. The World Bank’s investment arm holds a 3 percent stake in the meatpacker and provided a USD 63 million loan in 2013, of which 45 percent were outstanding in March 2020. In light of the global climate crisis, he stated that the Bank should divest from companies that fail to meet criteria of climate protection and respect for human rights.
- In October 2019, a group of 244 investors representing more than US$ 17 trillion in assets expressed concern about the financial impact of deforestation and forest fires.
- In May 2020, more than 40 European companies, including leading retailers like Tesco and Marks & Spencer, threatened to boycott Brazilian products if the country passes the controversial land reform that risks fueling further Amazon deforestation.
- In June 2020, 30 leading international financial institutions managing more than USD 3.7 trillion in total assets expressed concern about the lack of a stable and predictable regulatory and environmental framework in Brazil and policies that are aligned with sustainability. Signatories are particularly concerned about the beef industry, voicing their intention to divest from forest-risk sectors and government bonds if no progress occurs in stopping the Amazon destruction. Some investors are putting new investments on hold or threaten to divest if the government does not act.
- In July 2020, a group of 40 national and international company and financial sector representatives delivered a letter to the Brazilian Vice President, calling on the government to combat illegal deforestation. CEOs of Brazilian companies met separately with the Vice President. In response, the government promised to step up actions against deforestation. As voluntary measures have not solved the problem, the CEOs also asked the government to implement legislation for supply chain tracking.
- Also in July 2020, Nordea Asset Management excluded JBS shares worth about USD 47 million from all of its funds. The asset manager pointed to the company’s environmental record and response to the COVID-19 pandemic, and the unsatisfactory outcome of a period of engagement.
In reaction to the concerns expressed by investors and companies, the Brazilian president issued a decree that bans the setting of fires in the Amazon for 120 days. This repeats a similar temporary ban instituted in 2019. Nonetheless, the current fire season in the Amazon has seen the worst start in a decade, showing a 17 percent increase y-o-y in the first 10 days of August.
Financial risks from stranded assets, increased financing costs, reputation damage
Financial stakeholders (shareholders, bondholders, banks) could face increasing risk from violations in the meat supply chain. The value of their investments could be affected by stranded assets. The switch to competitors with better ESG credentials and to meat alternatives, also due to health reasons, could lead to lower volumes and earnings. Fines could also impact earnings. Financing costs for companies active in the meat chain may increase, as lagging ESG ratings are increasingly linked to cost of debt and cost of capital. Finally, the overarching reputation value could be affected materially as meat and its supply chain could become the next “tobacco.”
COVID-19 shocks global economy and trade; China plays key role in trade policy
The COVID-19 pandemic has already had a profound impact on the global economy and international trade. Companies are likely to suffer losses as a result of foreign exchange fluctuations. In the case of Brazil, the weak Real has boosted the country’s agricultural exports in recent months though. For the time being, the impact of the pandemic on global trade and markets remains highly unpredictable.
Brazil beef exports experience boom in first half 2020
While China remains the key driver of Brazil’s beef export boom, the Ministry of Agriculture, Livestock and Supply in Brazil also reported an expansion of export authorizations in new markets and increasing purchases in other Asian and Middle Eastern destinations. Overall, Brazilian exports of fresh, chilled, and frozen bovine meat in the first half year of 2020 showed a 13 percent increase in volume compared to the same period in 2019. The minister speculated that some countries have increased imports of agricultural products due to concerns of possible shortages post-pandemic. However, this increase is coming at the expense of minimum sanitary measures, which often slow down the production process and have in the past been used as trade barriers. Some in the industry also predicted stronger U.S. demand for beef imports amid worries about shortages due to virus outbreaks and deaths in meat processing plants in April. However, President Trump has since signed an executive order effectively forcing U.S. meat processing plants to remain open amid the pandemic.
Brazil currently has the second-highest number of COVID-19-related deaths in the world, with meat-packing plants becoming a central hub of outbreaks. Major processing plants in Brazil, including those owned by JBS, Marfrig and Minerva, have been ordered to shut down due to outbreaks of the virus on workers. A JBS plant in Rondônia shut down in May. All the workers tested positive for the virus and the outbreak at the plant was accused as being the source of more than 60 percent of cases confirmed in the municipality. Prosecutors have estimated that a quarter of the cases in the state of Rio Grande do Sul can be linked to 24 meat plants.
Chinese trade policies may favor Brazilian beef trade; COVID-19 impact remains erratic
Chinese trade policy has a profound impact on the global beef trade, as it is currently the largest importer of beef in the world, accounting for USD 8.2 billion or 16.5 percent of the value of total fresh and frozen beef imports. Adverse effects of the pandemic on U.S. and Australian beef trade with China could potentially boost Brazilian exports to the country this year and beyond, but it is too early to say. The first half year of 2020 saw an increase in the volume of Brazilian bovine meat to China by 148 percent compared to the previous year, while the value increased by 165 percent. A potential trade agreement on agricultural products between the U.S. and China has allegedly been progressing, while China has updated its list of U.S. facilities that can export meat and other products. However, the pandemic’s effects on rising tensions may yet curtail these efforts. The heightened geopolitical rivalries between the U.S. and China has created opportunities for Brazil to establish itself as a long-term supplier to China.
However, concerns around COVID-19 have led to various Chinese import restrictions in recent months. In July 2020, Chinese customs authorities introduced a requirement for slaughterhouses to provide certification of coronavirus-free products and embargoed several slaughterhouses. Virus fears led to China’s most populous province, Guangdong, announcing a suspension of imports of frozen meat on August 20.
Pressure from China in relation to deforestation is expected to remain low for now. Trade representatives stated that China is not going to interfere in domestic matters of other countries.
However, the COVID-19 outbreak may further stimulate consumer interest in plant protein-based meat alternatives. Notwithstanding their currently still small market share, dietary changes are expected to lead to a rapid growth of this market segment. Looking at China, even before the pandemic, the value of the country’s market for alternative proteins was expected to grow from just under USD 10 billion in 2018 to almost USD 12 billion in 2023.
It remains uncertain for now what the longer-term impact of the COVID-19 outbreak will be on trade and the global economy in general, and the Brazilian beef sector specifically. The COVID-19 crisis adds to other sustainability concerns linked to cattle ranching and the related conversion of natural habitats. Deforestation is not only linked to biodiversity loss and climate change, but also increases the risk of future infectious diseases.